您好,欢迎来到华质信认证(广东)有限公司官方网站!
诚信、科学、公正、高效
立志成为中国最具客户认可的第三方认证机构
关于我们
       公司简介
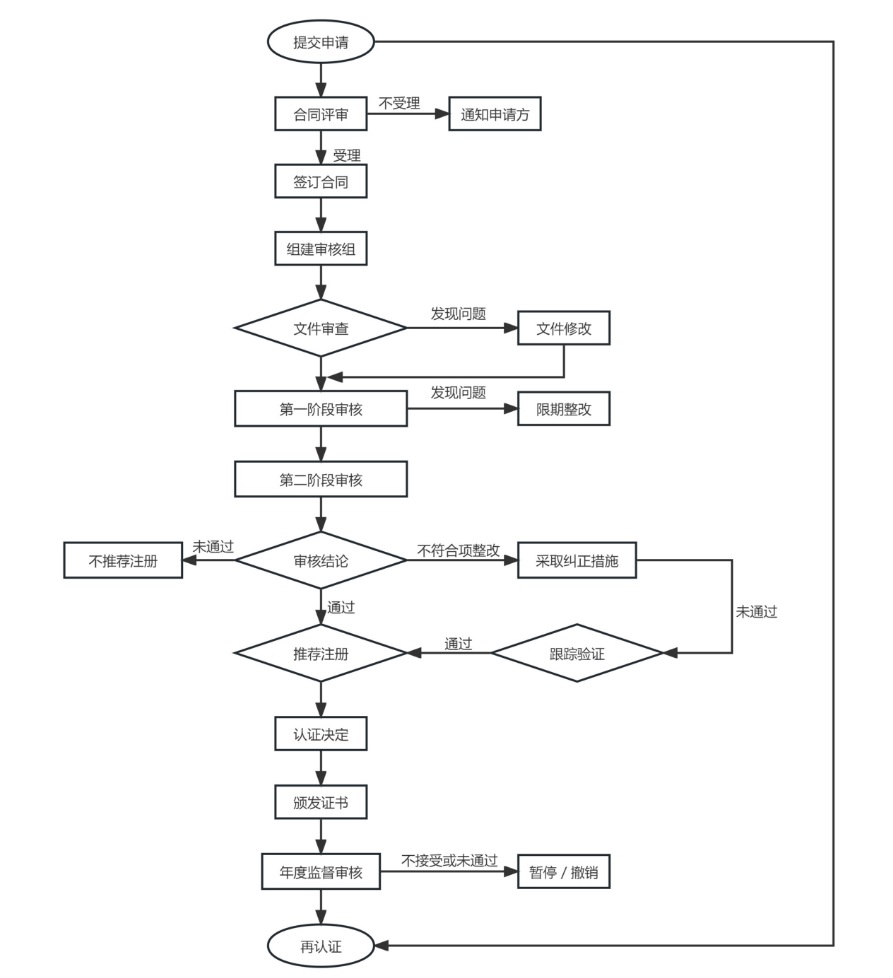
       认证流程
       公司资质
       证书样本
       联系我们
关于我们
您当前位置:网站首页  >>  认证流程
全国互联网安全管理服务平台    |    工信部官网    |    全国认证认可信息公共服务平台    |    中国认证认可协会    |    广东省市场监督管理局    |   深圳市场监督管理局  |  认证认可监督管理委员会
版权所有©2022-2030  www.rziso.org.cn  华质信认证(广东)有限公司(简称 HZX) 地址:深圳市龙华区观湖街道观城社区大和工业区34号1单元308
联系人:谢小姐  手机:15323414081(微信同号)  固定电话:0755-28195112  申述/投诉电话:谢小姐 15323414081  客服QQ:3386461036  邮箱:3386461036@qq.com
备案/许可证编号为:粤ICP备2025435666号    公安备案号:粤公网安备44030002008435号